为深入学习贯彻习近平新时代中国特色社会主义思想和党的十九大精神,扎实推进院级单位党组织“五个一”建设,以优异成绩迎接中国共产党成立100周年,近日,中国石油大学开展优秀党支部书记工作案例评选工作。
学校各院级单位党组织积极组织所属党支部申报案例,对党支部书记贯彻落实习近平新时代中国特色社会主义思想和党的十九大精神,推进全面从严治党、抓好党建主责主业,坚持立德树人、加强和改进师生思想政治工作,实现党建工作与业务工作同频共振、推动学校事业发展等方面的好经验、好做法进行了提炼总结,共申报党支部书记工作案例16个。经校内外有关专家评审,评出优秀案例10个。

如何实现课程思政与思政课程同向同行,助推“三全育人”,一直是地球科学学院盆地与油藏中心教工党支部书记刘小平最关心的事。他带领党支部不断创新课程思政教学形式和教学内容,创建了《综合地质实习》野外思政教育基地、《油气田勘探》课程思政等一批优秀思政教学案例;组织教师积极投入“科研零距离”等“三全育人”教育改革,为学生构建长效科技创新指导机制,有力促进了本单位教学、科研及人才培养等工作全面发展。

回信如同暖流,浸润师生心田。如何发挥宣传队伍作用,深入学习宣传总书记重要回信精神,加强学生理想信念教育?机关党委宣传部党支部书记张延港把学习宣传回信精神与新中国石油工业史和校史学习教育相结合,积极推进师生多层次、全覆盖和持续性学习。他带领支部党员一道,利用暑期开设学习回信精神专题网站,精心筹备“学习回信精神,勇担时代使命”主题展览,制作线上展厅,为师生学习教育提供“云阵地”,并组建志愿讲解团,为师生现场讲解60余场,线上线下参观人数超过1万,增强了宣传教育工作的向心力和感染力。

如何传承红色基因,弘扬石油精神,不断提高党员教师干事创业的信心和能力?机械与储运工程学院储运系教工党支部书记李兆慈把深入企业开展实践作为挖掘石油精神、开展传承教育的重要手段和提高青年教师业务能力的重要途径。2017年储运系教工党支部与中国石化管道储运有限公司下属三个支部签订党支部共建协议书,共同设立“青年创新创效工作室”,每年带领青年教师赴共建单位的输油站、国家油气管道应急中心华东基地等进行党建交流和实践,有效促进了校企双方科研工作的全面融合,提高了青年教师工程能力。

把党组织的领导力和组织力转化为推进中心工作的强大动力,实现基层党建工作与教学科研工作双促进、双提高是新时代党支部建设的新要求。经济管理学院管理科学与工程系教工党支部书记王建良通过理念再塑与制度建设,推行系务会定举措、支委会保落实的工作制度,建立教师培训帮扶机制,通过“树标杆”的工作方式,有效激发了支部党员教师工作热情,促进党建与业务的深度融合。2019年以来,支部成员新增国家级科研项目数量、新增高水平文章数量均位居学院各系之首,获北京市教学改革成果一等奖1项、北京市教育先进工作者1人、省部级教材二等奖1项。2019年青年教学基本功比赛前两名均来自管理科学与工程系教工党支部。
本次评出的优秀案例充分展现了学校实施“双带头人”教师党支部书记培育工程的工作成效,对进一步推动基层党建工作创新、激发党支部书记内生动力具有良好的示范作用。下一步,学校将充分发挥先进典型的激励作用,加大对优秀案例宣传和推广力度,持续推动基层党组织全面进步。
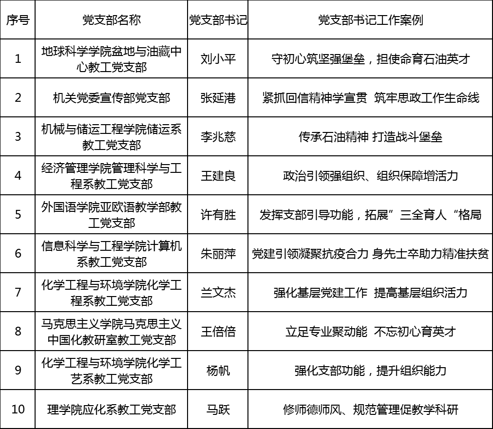
附:优秀案例名单

(编辑 丁远朋)